中文ENGLISH
生物制造工程研究所
生物力学(肌骨骼,血流)
康复工程
生物医学信息与仪器
智慧养老与健康工程研究所
医用光子学
生物材料
航空航天医学
组织与细胞工程
当前位置: /首页 /人才队伍 /学术队伍
睑板腺功能障碍眼表三部位宏基因组分析
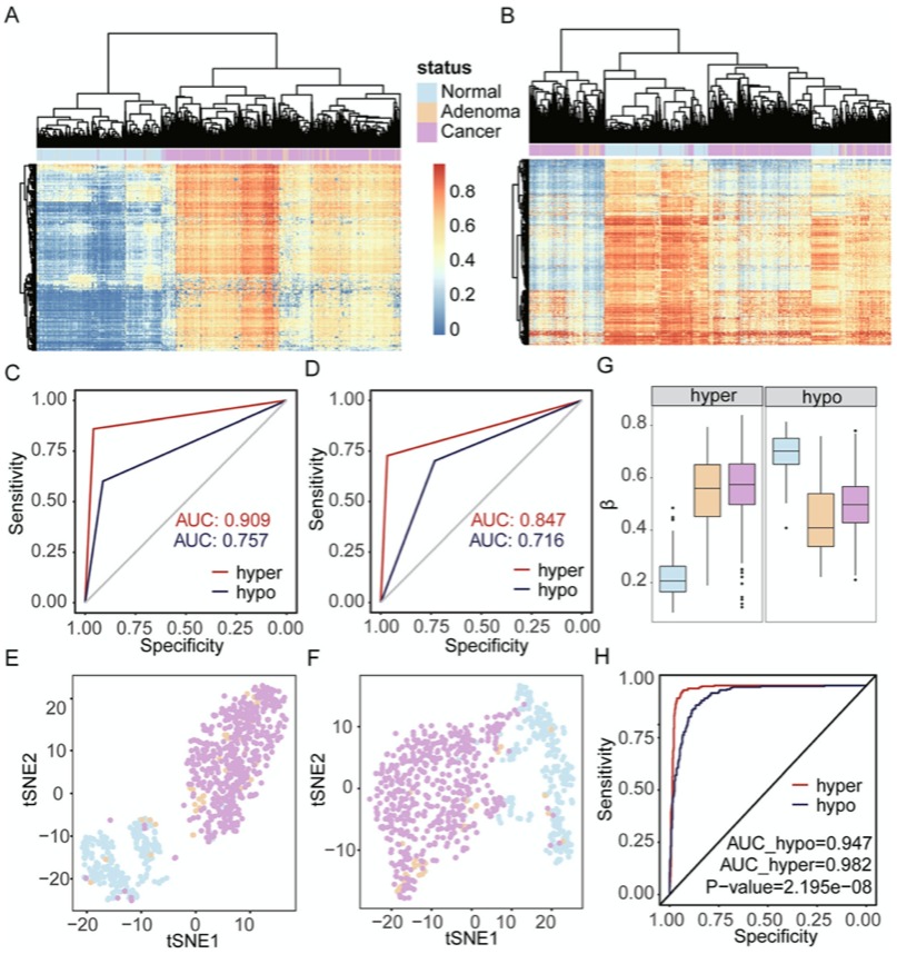
结直肠癌特征性DNA甲基化水平改变可追溯至腺瘤阶段
外周血游离DNA的低重数甲基化在肝癌预警中的应用
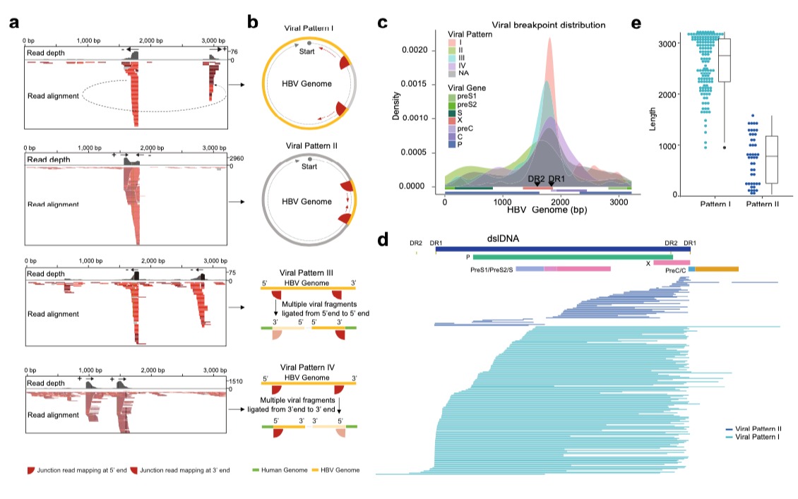
乙型肝炎病毒肝内整合的外周血无创监测
高度近视人群遗传易感性研究提示巩膜缺氧在近视发生中的贡献